PuSH - Publikationsserver des Helmholtz Zentrums München

Li, Z.* ; Rasmussen, M.L.* ; Li, J.* ; Henriquez-Olguin, C.* ; Knudsen, J.R.* ; Madsen, A.B.* ; Sánchez Quant, E.S. ; Kleinert, M. ; Jensen, T.E.*

Periodized low protein-high carbohydrate diet confers potent, but transient, metabolic improvements.

Mol. Metab. 17, 112-121 (2018)
Verlagsversion Forschungsdaten DOI PMC
Open Access Gold
Creative Commons Lizenzvertrag
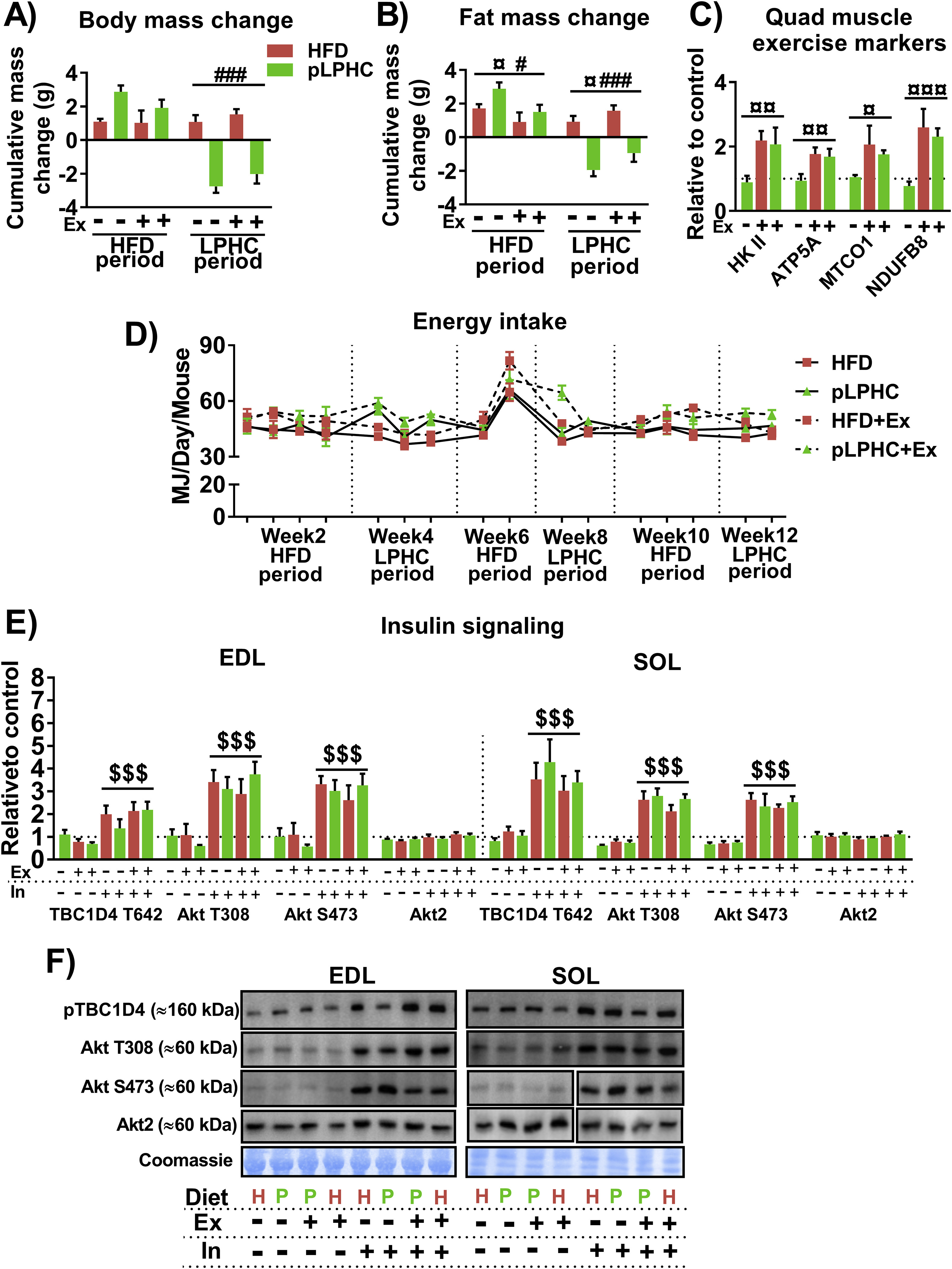
Objective: Chronic ad libitum low protein-high carbohydrate diet (LPHC) increases health- and life-span in mice. A periodized (p) LPHC regimen would be a more practical long-term human lifestyle intervention, but the metabolic benefits of pLPHC are not known. Also, the interactions between LPHC diet and exercise training have not been investigated. Presently, we aimed to provide proof-of-concept data in mice of the efficacy of pLPHC and to explore the potential interactions with concurrent exercise training.Methods: A detailed phenotypic and molecular characterization of mice undergoing different durations of 14 d LPHC (5 E% protein)/14 d control diet cycles for up to 4 months with or without concurrent access to activity wheels allowing voluntary exercise training.Results: pLPHC conferred metabolic benefits similar to chronic LPHC, including increased FGF21 and adaptive thermogenesis, obesity-protection despite increased total energy intake and improved insulin sensitivity. The improved insulin sensitivity showed large fluctuations between diet periods and was lost within 14 days of switching back to control diet. Parallel exercise training improved weight maintenance but impaired the FGF21 response to pLPHC whereas repeated pLPHC cycles progressively augmented this response. Both the FGF21 suppression by exercise and potentiation by repeated cycles correlated tightly with Nupr1 mRNA in liver, suggesting dependence on liver integrated stress response.Conclusion: These results suggest that pLPHC may be a viable strategy to promote human health but also highlight the transient nature of the benefits and that the interaction with other lifestyle-interventions such as exercise training warrants consideration. (C) 2018 The Authors. Published by Elsevier GmbH.
Altmetric
Weitere Metriken?
Zusatzinfos bearbeiten [➜Einloggen]
Publikationstyp Artikel: Journalartikel
Dokumenttyp Wissenschaftlicher Artikel
Schlagwörter Dietary Restriction ; Fgf21 ; Periodized Diet ; Glucose Metabolism ; Obesity ; Exercise ; Integrated Stress Response; Human Skeletal-muscle; Chain Amino-acids; Decreased Consumption; Glucose-homeostasis; Ampk Activation; Weight-loss; Exercise; Autophagy; Restriction; Fgf21
ISSN (print) / ISBN 2212-8778
e-ISSN 2212-8778
Zeitschrift Molecular Metabolism
Quellenangaben Band: 17, Heft: , Seiten: 112-121 Artikelnummer: , Supplement: ,
Verlag Elsevier
Verlagsort Amsterdam
Begutachtungsstatus Peer reviewed